国际油价日线四连涨,俄断供忧虑加深,亚洲炼油利润飙升

国际油价日线四连涨,俄断供忧虑加深,亚洲炼油利润飙升

2022/04/29

周五(4月29日),国际油价连续第四天上涨,因为市场对俄罗斯供应中断的担忧,...

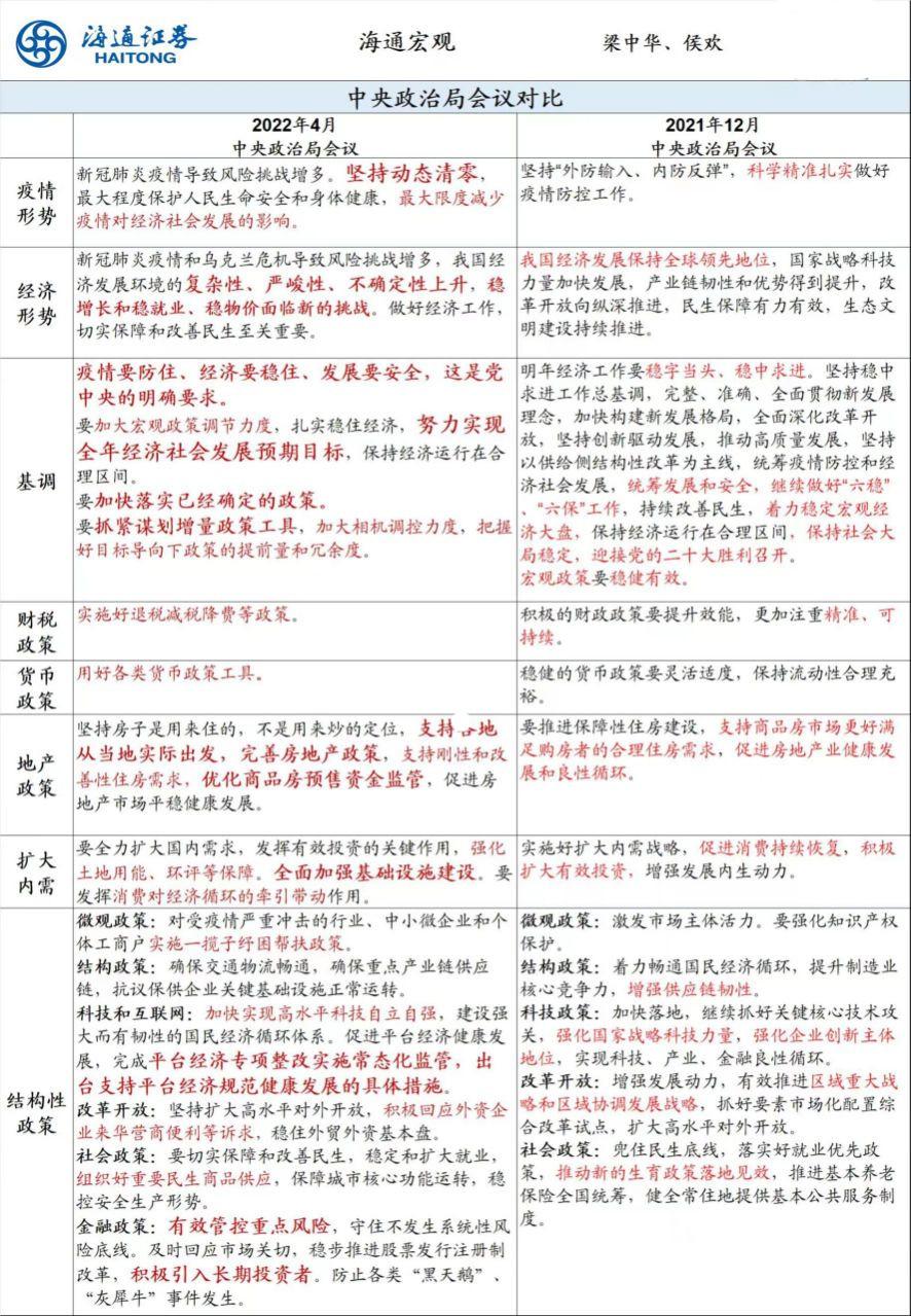
2022年4月和2021年12月中央政治局会议对比

2022年4月和2021年12月中央政治局会议对比

2022/04/29

相比去年12月,今年4月的中央政治局会议指出经济发展环境的复杂性、严峻性、不...

NYMEX原油后市上看111.34美元

NYMEX原油后市上看111.34美元

2022/04/29

周五(4月29日),国际油价连续第四天上涨,因为市场对俄罗斯供应中断的担忧,...

5月2日-5月5日当周重要数据和大事前瞻

5月2日-5月5日当周重要数据和大事前瞻

2022/04/29

5月2日-5月5日当周,投资者需要关注的数据:欧美4月Markit制造业PM...

国际金价延续反弹,美国数据引发避险,但难阻FED坚持现政

国际金价延续反弹,美国数据引发避险,但难阻FED坚持现政

2022/04/29

周五(4月29日),国际金价延续并强化隔夜反弹势头,美国经济数据引发市场担忧...

国际金价短线上看1920美元

国际金价短线上看1920美元

2022/04/29

周五(4月29日),国际金价大幅延续并强化隔夜反弹势头,美国经济数据引发市场...

4月29日美原油交易策略:供给担忧再度升温,油价有望四连阳

4月29日美原油交易策略:供给担忧再度升温,油价有望四连阳

2022/04/29

周五(4月29日)亚欧时段,美原油震荡微涨,目前交投于105.93美元/桶附...

4月29日黄金交易提醒:美元展开回调,黄金启动反弹

4月29日黄金交易提醒:美元展开回调,黄金启动反弹

2022/04/29

周五(4月29日)亚欧时段,现货黄金小幅走强,目前交投于1906美元附近;尽...

美国柴油期货创下历史新高,又一场史诗级轧空风暴上演?

美国柴油期货创下历史新高,又一场史诗级轧空风暴上演?

2022/04/29

随着5月合约到期日的临近,美国柴油价格周四延续了历史性的涨势,史上首次升破5...

原油交易提醒:欧盟禁止俄罗斯石油的前景逐渐清晰,供应进一步收紧为多头助力

原油交易提醒:欧盟禁止俄罗斯石油的前景逐渐清晰,供应进一步收紧为多头助力

2022/04/29

周五(4月29日)亚洲时段,美油现报105.10美元/桶;油价周四上涨超3%...

欧盟禁运俄油可能性上升,美油涨逾3%至近两周高位

欧盟禁运俄油可能性上升,美油涨逾3%至近两周高位

2022/04/29

周四(4月28日)布油期货上涨2.27美元,结算价报107.59美元/桶;W...

4月29日外汇交易提醒:美元连涨六日创近20年新高,日元在央行决议后暴跌

4月29日外汇交易提醒:美元连涨六日创近20年新高,日元在央行决议后暴跌

2022/04/29

周四(4月28日)美元指数尾盘涨0.68%,报103.66,盘中一度高见10...